||
本文通过对芜菁还阳参根系的转录表达谱、代谢物积累特征和根际微生物群落的综合评估,研究了其在不同地区的适应性机制。研究发现,芜菁还阳参在不同海拔条件下表现出显著的形态和代谢变化,并且其根际微生物群落在适应高海拔环境过程中发生了显著变化。

1题目
文章题目:Alpine Adaptive Mechanism on Rhizosphere Microbes Recruitment of Crepis napifera (Franch.) Babc. by Multi-Omics Analysis
发文单位:中南民族大学药学院;丽江森林生物学国家野外科学观测研究站;丽江市人民医院应用技术学院;华中农业大学植物科学技术学院
2杂志
Biology
3链接
Yang, G.; Liu, W.; Mo, X.;Mei, Z. Alpine Adaptive Mechanism on Rhizosphere Microbes Recruitment of Crepis napifera (Franch.) Babc. by Multi-Omics Analysis. Biology 2025,14, 345. https://doi.org/10.3390/biology14040345
4检测指标
组学分析:转录组,代谢组, 微生物多样性分析;
土壤理化指标:C,N,P,K,PH(Norminkoda提供)
5主要内容
5.1 实验设计:在云南玉龙县的三个不同海拔(1858米、2417米和2893米)采集芜菁还阳参根系样本,进行形态学调查和土壤特性分析。提取总RNA和代谢物,进行转录组和代谢组的测序及分析。提取根际微生物DNA,进行16S rRNA测序和微生物群落分析。

5.2 形态学分析:不同海拔条件下,芜菁还阳参的茎长、鲜重、根密度表现出显著差异。土壤理化指标,C,N,P,K,PH

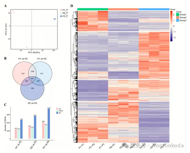
5.3 转录组分析:在不同海拔条件下,发现了大量的差异表达基因(DEGs)。WGCNA分析显示,turquoise和yellow模块中的基因表达水平与海拔呈显著正相关。

5.4 代谢组分析:在不同海拔条件下,发现了462种差异表达代谢物(DEMs)。KEGG分析显示,这些代谢物主要参与萜烯类和聚酮类代谢、次级代谢物的生物合成以及碳水化合物代谢。

5.5 微生物多样性分析:不同海拔条件下,根际微生物群落的组成和多样性发生了显著变化。PCA分析显示,不同海拔组的微生物群落显著聚类。

6总结
本文通过对芜菁还阳参在不同海拔条件下的多组学分析,揭示了其适应高海拔环境的分子机制。研究发现,萜烯类化合物的积累受转录水平变化的调控,根际微生物群落的改变表现出招募效应,这些富集的微生物群落进一步促进了植物代谢物的积累,特别是萜烯类化合物,从而增强了植物的生长。研究结果为芜菁还阳参这一重要区域药用植物资源的开发利用提供了科学基础。
Archiver|手机版|科学网 ( 京ICP备07017567号-12 )
GMT+8, 2026-2-9 22:01
Powered by ScienceNet.cn
Copyright © 2007- 中国科学报社