||
作为制度的尺长是精确的、稳定的,而实际社会用尺可能略有偏离。判断出土尺件的尺长以及朝代需要谨慎,尚没有可信的证据否定东汉尺度23.1 cm。
公元220年汉献帝禅位、曹丕称帝,次年刘备称帝伐东吴;孙权因之依附曹魏而受封吴王,想来用魏文帝的年号黄初、尊其制度24.0 cm,但隔年十月自定年号黄武;黄武八年(公元229年)孙权称帝,改年号黄龙。使用吴尺24.8 cm的起始年代尚未确定。
引用材料括注文献及页码,部分贴出截图。
1 前篇博文说,盱眙大云山西汉第一代江都王刘非(BC168-BC128) 墓,黄肠题凑的墓室长15、宽13.9、高5.1米,以尺长23.1 cm 计算,六十五尺欠1.5 cm、六十尺过4 cm和二十二尺过1.8 cm,偏差与数据精度5 cm相当,尺长上下变化1 mm 都会引起偏差增大;出土素面铜尺,通长34.6、宽1.2 cm [A30]——数据仅精确到毫米有些可惜,一尺五寸而计算尺长23.07 cm,宽半寸;铭文“九十”想来是编号:中央政府批量制作铜尺以赏赐封王。


[A] 李则斌,陈刚. 江苏盱眙县大云山西汉江都王陵一号墓.考古, 2013,(10):3-68
报告没有尺件照片,只有线条图。从寸刻线向右量测可以得到一尺之内的分,从左端向右可以得到五寸~一尺五寸之内的寸。不过,文[B] 对考古报告有所误读(下划红线),误认为左端为柄而没有使用价值,又基于线条图(?)折算尺长23.3 cm 而出现偏差。
[B] 白云翔. 汉代尺度的考古发现及相关问题研究. 东南文化, 2014,(2):85-94

依文[B]折算的尺长23.3 cm,则①一尺五寸为34.95 cm 比尺件大3.5 mm,封王尺件不会有如此偏差的;②黄肠题凑的墓室将是长六十四尺过8.8 cm、宽六十尺欠8 cm和高二十二尺欠2.6 cm,偏差超过5 cm,说长六十五尺则欠14.5 cm,偏差更大。
2 制度的本意就是确定尺长,是政权属性的体现,故而是精确的、稳定的;汉朝尺度23.1 cm 即23.05~23.15 cm,目前尚不能提高精度。实际社会用尺可能稍有偏离,但某些出土尺件有损蚀或变形,其“尺长”可能被误读。以文[B] 提及的尺件为例略作说明。

沙金套海出土骨尺M13:21[C107,上]完整,长23.1 cm。不过,纳林套海出土两支骨尺[C44,下],皆有线条图而长22.9 cm:M3:26彩照可见左上角略损,而线条图左侧缺陷;M20:14 已整体朽蚀。基于线条图判断,原本长度达到23.1 cm 没有问题。

[C] 魏坚,胡延春,连吉林,等. 巴彦淖尔汉墓(纳林套海墓葬/沙金套海墓葬). 见:
内蒙古中南部汉代墓葬专题资料汇编, 1998. 21-61+81-124+图版
基于出土木尺判断尺长需要谨慎:饱水后会略有膨胀而脱水则显著收缩。连云港双龙汉墓出土彩绘木尺22.5 cm,收藏者 判断脱水后变短,实际尺长23.1 cm[D]。阳原三汾沟木尺长23.8 cm 是基于痕迹判断[E],而木尺想来已经受压变形,数据精度不足以用来讨论尺度。

[D] 马振林. 连云港双龙汉墓汉尺考. 苏州文博论丛, 2010(0):70-73
[E] 谢飞,李恩佳,任亚珊,贺勇,等.
河北阳原三汾沟汉墓群发掘报告.文物, 1990(1): 1-18+97-99
[F] 梁柱. 1986-1987年湖北房县松嘴战国两汉墓发掘报告.考古学报,1992(2): 221-260+
文[B88]称“房县松嘴铜尺保存完整的五寸”,在所引用的报告[F251]线条图未能见到,或许指右侧空白处,但与左侧分隔线不能协调,故而折算的尺长23.4 cm 没有价值。发掘报告对器物是否为尺件持保留态度。又,文[B]结论性意见是“东汉尺长的标准值定为23.4 cm或许更为合适”,并不能成立。

3 尺件入土当然晚于制作年代,但滞后时间难以判断。河南、安徽、山东境内的齐楚使用周尺21.5 cm 至国灭,距汉朝也就20年。故而汉墓出土的尺件可能是周尺,如山东日照大古城汉墓出土木尺长21.7 cm[G],当是略有膨胀的周尺。此前博文说过甘肃两地汉墓出土铜刀尺的折算尺长为精确的21.5 cm。
[G]杨深富, 王仕安. 山东日照市大古城汉墓发掘简报. 东南文化, 2006(4):18-27+98-99
4 汉与晋之间有三国,作为政权属性的尺度分别为:两汉23.1 cm,并为蜀汉沿用,而曹魏 24.0 cm、孙吴 24.8 cm,两晋24.65 cm。证据可说充分,只是数据精度尚待确认——此前说过魏尺或略大,但肯定小于24.10 cm。国家博物馆藏的鸟兽纹铜尺24.73 cm 应该是孙吴尺或晋尺,而不是东汉尺。




公元220年汉献帝禅位、曹丕称帝,次年刘备称帝伐东吴;孙权因之依附曹魏而受封吴王,想来用魏文帝的年号黄初、尊其制度24.0 cm,但隔年十月自定年号黄武,至八年(公元229年)孙权称帝,改年号黄龙,定吴尺24.8 cm。吴尺和晋尺相当,都是弃用魏尺之后所定。过去所说“弃用汉尺而定吴尺”不够准确。
简报[H]介绍绍兴漓渚的一座竖穴土坑墓,其长1.25、宽2.12 米的甬道有券顶,而长3.9、宽3.66米的墓室只是四壁砌墙、上方盖板后填土。出土铜尺残长18.1 cm、实宽1.9 cm,杭州市度量衡检定所测定相连三寸的长度为72.25 毫米,推算尺长24.083 cm,想来是魏尺而不是东汉尺。
[H] 牟永抗. 浙江绍兴漓渚东汉墓发掘简报. 考古通讯,1957(2): 6-12+

简报将墓葬年代定在汉末似乎有些欠妥——汉晋之间还有孙吴呢,出土铜尺为魏尺,而墓室以孙吴的尺长24.8 cm建设, 墓葬年代或许定在孙吴初期。
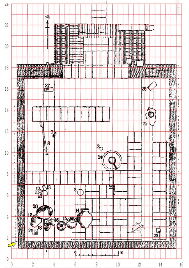
墓室图中标尺1 米为4.032尺,调整为标尺端线内宽 4 cm(外宽约4.07 cm),线条图纵横比例保持不变,墓室上方外宽恰巧为15尺,而下方外宽稍欠,与3.66 米14.76 尺相当,只是墓室长度3.9米15.73 尺而图上16尺整(396.8 cm)。甬道长1.25 米(含南壁)5.04 尺、宽2.12 米8.55 尺 与线条图相符。东西两壁厚度七寸半。

5 汉朝尺度23.1 cm,而实际社会用尺可能略有偏离。出土尺件的尺长均值并非尺度,正如三十年前自由市场的众多杆秤与“一市斤为500 克”并不完全相同。
Archiver|手机版|科学网 ( 京ICP备07017567号-12 )
GMT+8, 2026-2-20 11:13
Powered by ScienceNet.cn
Copyright © 2007- 中国科学报社