|
本期:铁死亡!带您深刻了解这一与众不同的细胞死亡方式,你不清楚的铁死亡标志物?诱导铁死亡的癌症治疗策略?咱们一步步看~
Section.01
铁死亡:独特的,
细胞代谢性死亡
铁死亡,一种由铁依赖性 (磷脂) 脂质过氧化驱动的受调控细胞死亡形式。2012 年由 Stockwell 及其同事首次描述,已被广泛认可,在植物、真菌和动物中普遍存在[1]。
与细胞凋亡、细胞焦亡或细胞坏死性凋亡等其他细胞死亡形式不同,铁死亡的独特之处在于它没有启动信号 (要么没有与特定生理触发因素相关联的明确激活信号,要么这种信号尚未被发现),而是依赖于脂质过氧化和铁代谢[2]。
铁死亡一直受到多种通路如 System xc--GSH-GPX4 途径、铁代谢途径、脂代谢途径、甲羟戊酸途径,FSP1-CoQ10 和 GCH1-BH4 等的影响, 当这些过程受损时,铁死亡就会发生。
点击下载:完整版铁死亡和其他程序性细胞死亡信号通路图和铁死亡研究指南


图 1. 铁死亡相关的部分信号通路及调控化合物[2]。
A. System xc--GSH-GPX4 信号轴抑制铁死亡。Erastin,RSL3,ML210 等化合物可抑制该信号通路,从而激活铁死亡。B. FSP1-CoQ10 通路通过将 CoQ10 还原为泛醇并催化 CoQ10 的再生而抑制铁死亡。iFSP1,icFSP1 等 FSP1 抑制剂可诱导铁死亡。C. GCH1-BH4-DHFR 通路可控制 BH4 (抗氧化剂) 的内源性产生以及异常磷脂过氧化,从而抑制铁死亡。Methotrexate 可抑制 DHFR 从而诱导铁死亡。D. 甲羟戊酸 (Mevalonate) 途径的中间体如 7-DHC 和 角鲨烯可抑制铁死亡。他汀类药物对 HMG-CoA还原酶的抑制作用可降低 7-DHC 水平,激活铁死亡。AY9944 对 DHCR7 的抑制作用会增加其底物7-DHC 水平,从而抑制铁死亡。
Section.02
铁死亡检测:生物标志物
在临床环境中,确定能够准确检测出处于不同细胞死亡过程中的癌细胞的特定生物标志物至关重要。
生物标志物
通常是指能被客观测量和评价,反映生理或病理过程,以及对暴露或治疗干预措施产生生物学效应的指标。根据功能特点的不同,可将与药物研发相关的生物标志物分为六种类型:1. 诊断性生物标志物 (临床疾病诊断的重要依据)、预后性生物标志物、预测性生物标志物、药效学生物标志物 (一种动态评价指标)、安全性生物标志物和监测性生物标志物。其中预测性生物标志物是目前抗肿瘤药物研发中应用最为广泛的生物标志物[3]。
细胞凋亡、坏死性凋亡和细胞焦亡,具有明确的信号传导级联反应,并由特定的执行蛋白激活所触发,这些执行蛋白涉及独特的蛋白质切割或翻译后修饰,这些修饰可作为可靠标志来识别每种细胞死亡机制。
相比之下,铁死亡是由代谢失衡触发,而非由特定的执行蛋白激活所致。铁死亡不表现出诸如染色质凝聚或半胱天冬酶 -3 激活等典型的细胞死亡标志。相反,其特征在于线粒体萎缩和线粒体嵴减少。
同时,驱动铁死亡相关通路的代谢改变通常与复杂的细胞过程网络相互关联,并导致广泛的下游效应。这种相互关联性使得发现特异性和可靠的生物标志物变得复杂[1]。


人们已投入大量精力来寻找其他铁死亡生物标志物,包括 COX2、转铁蛋白受体和 Hyperoxidized PRDX3 (过氧化 PRDX3)。尽管 COX2 和转铁蛋白受体被认为可用于检测铁死亡,但它们在非铁死亡条件下也会上调,这使其特异性受限。
Hyperoxidized PRDX3 是 PRDX3 的一种翻译后修饰形式,于 2023 年被 Jin Ye 团队发现,被认为是鉴定出的首个铁死亡特异性标记物,似乎是更具前景。然而,鉴于其最近才被发现,还需要进一步验证以确认其在实验和临床环境中检测铁死亡的特异性和可靠性。目前,一种结合多种铁死亡指标,如 4-HNE、COX2 和 Hyperoxidized PRDX 的多标志物方法被认为是提高检测准确性的最有效策略。
Section.03
靶向铁死亡:癌症中的诱导策略
癌症治疗的复杂性在于肿瘤细胞的“多面生存能力”——它们能逃避免疫攻击,或产生耐药性。铁死亡作为一种新型的程序性细胞死亡方式,为癌症治疗开辟了新的视野。近日,发表在 Nature reviews cancer 的综述文章 “Decoding ferroptosis for cancer therapy”系统阐述了铁死亡在癌症治疗中的策略和挑战[2],一起看下!
氧化还原失衡与铁死亡
KEAP1-NRF2 通路是调控氧化还原平衡的重要通路,在癌症中发挥双重作用。在癌症早期,NRF2 活性对防御氧化损伤有保护作用,降低癌症发生风险。但在晚期肿瘤中,KEAP1 或 NRF2 的突变导致通路维持高活性,抗氧化能力增强,促进肿瘤存活,使肿瘤细胞对诱导凋亡、铁死亡等相关治疗方式耐受。
例如,肺腺癌的一个遗传亚群的特征是 KEAP1-NRF2 通路中的突变。与此同时,FSP1 等下游效应子在 KEAP1-NRF2 信号轴中也参与铁死亡的抵抗,联合抑制 FSP1 与 NRF2 可以协同诱导铁死亡,显示出潜在的联合治疗策略[4]。


图 2. 双重靶向 NRF2 和 FSP1 是诱导铁死亡的有效策略[4]。
A. A549 细胞经 siNRF2 转染 48 小时后,再用 RSL3 (0.5 μM) 和 iFSP1 (3 μM) 处理 16 小时,通过检测 LDH 的释放来评估细胞死亡。B. A549 细胞经 RSL3 (1 μM) 和 iFSP1 (3 μM) 处理 45 分钟后,使用C-11 BODIPY (2.5 μM) 检测脂质过氧化水平。
癌症代谢与铁死亡
1. 半胱氨酸代谢
在 System xc--GSH-GPX4 途径中,半胱氨酸供给会影响 GSH 合成,进而影响 GPX4 对脂质过氧化的抑制作用。而在多种癌症类型中,p53 或突变的 BAP1 会抑制 SLC7A11 (System xc- 中负责胱氨酸转运的功能亚基) 的表达,从而限制胱氨酸的摄取,导致谷胱甘肽耗竭,增强铁死亡敏感性[5]。


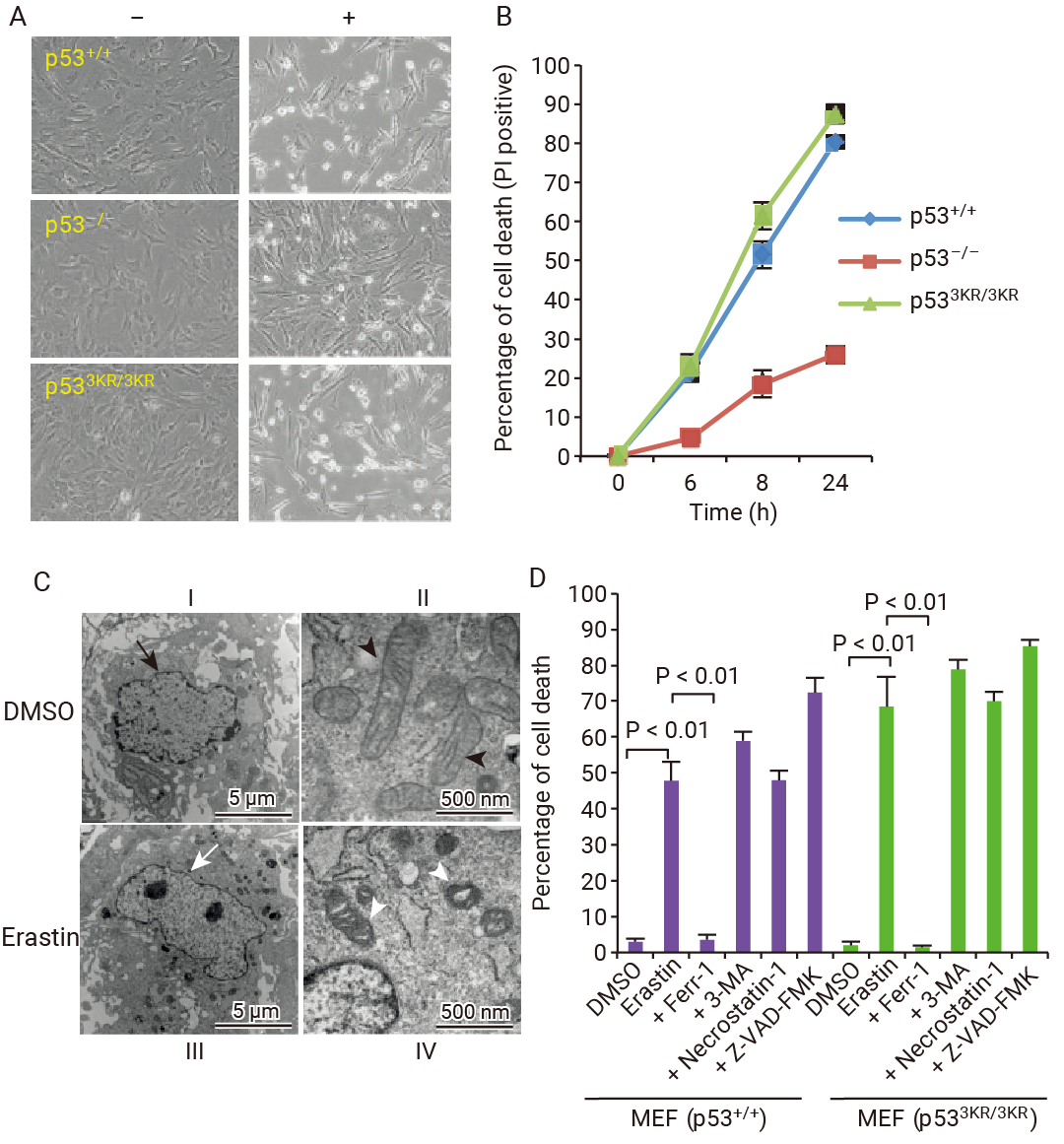
图 3. p53 促进癌细胞铁死亡[5]。
A. MEF 细胞经 Erastin (4 μM,8 h) 处理后的显微镜图像。B. Erastin (4 μM,0-24 h) 诱导细胞死亡 (PI 染色)。C. 野生型 MEF 细胞经 Erastin 处理后的透射电镜图像。D. MEF 细胞经 Erastin 和不同程序性细胞死亡抑制剂处理 8 小时后细胞死亡百分比。Fer-1: 铁死亡抑制剂;3-MA: 自噬抑制剂;Necrostatin-1: 坏死性凋亡抑制剂;Z-VAD-FMK:凋亡抑制剂。
2. 脂质代谢
DHCR7 及其底物 7-DHC 在调控癌细胞铁死亡中发挥重要作用。7-DHC 保护磷脂免受氧化,抑制铁死亡,增加肿瘤侵袭性 (见图 1D),抑制 7-DHC 的生物合成可增强癌细胞对铁死亡的敏感性,并抑制肿瘤生长。
此外,脂质组学研究发现,KRAS 突变型肺癌中特有的脂质谱依赖于脂肪酸合成酶 (FASN),抑制 FASN 可以诱导铁死亡。同时,在透明细胞肾癌中,HIF-2α 通过促进多不饱和脂肪酸积累使细胞易感于脂质过氧化。缺氧环境下,HIF-1α 增强细胞对铁死亡的抵抗,靶向 HIF-1α 以改善缺氧并诱导铁死亡,可为实体瘤提供新的治疗策略[6]。


图 4. HIF-1α 通过促进乳酸生成和激活 SLC1A1 驱动实体瘤对铁死亡的抵抗[6]。
3. 维生素与微生物代谢物
维生素 K 环氧化物还原酶复合物亚基 1 样蛋白 1 (VKORC1L1) 可通过还原维生素 K 来对抗脂质过氧化,抑制铁死亡,且机制独立于 GSH-GPX4 通路。此外,肠道微生物代谢物如反式 -3- 吲哚丙烯酸 (IDA) 通过 AHR-ALDH1A3 轴抑制铁死亡,促进结直肠癌的发生。因此,靶向 IDA-AHR-ALDH1A3 轴是一种有前景的结直肠癌治疗策略。
癌症免疫学和铁死亡
研究表明,铁死亡通过多种途径影响癌症免疫,既可能促进肿瘤逃逸,也能提升免疫治疗效果。例如:
铁死亡细胞释放 DAMPs 引发坏死性炎症,从而影响抗肿瘤免疫。
铁死亡细胞释放 PGE2,抑制树突状细胞和 NK 细胞等细胞的功能,导致免疫逃逸。
活化的 CD8+ T 细胞可以通过增强癌细胞中的脂质过氧化来促进铁死亡,具有潜在的抗肿瘤效应。
活化 T 细胞分泌的 IFNγ 下调 System xc- 增加肿瘤细胞中的铁死亡,从而增强 T 细胞介导的抗肿瘤免疫。
GPX4 保护 Treg 细胞免受铁死亡,其缺失会导致免疫耐受破坏,靶向 GPX4 可增强抗肿瘤防御能力。

图 5. 从铁死亡的角度看肿瘤免疫相互作用[2]。
Section.04
小结
今天,小 M 带着大家一起学习了来自 Nature 子刊的重磅综述,该综述探讨了铁死亡在癌症治疗中的潜力和挑战。文章重点介绍了影响铁死亡的信号通路、代谢调控及其与癌症免疫之间的相互作用。同时,提出了激活铁死亡作为治疗策略的双刃剑效应、靶向药物递送的必要性以及临床应用中面临的挑战,为未来癌症研究指明了方向。
文末小提示:置顶公众号,及时查收小 M 的定期推送喔~

产品推荐 |
谷胱甘肽过氧化物酶 4 (GPX4) 的抑制剂,可诱导铁死亡 |
System xc- 抑制剂,诱导铁死亡。Erastin 的铁死亡诱导机制与 ROS 和铁依赖性信号传导有关。 |
FSP1 抑制剂,诱导过表达 FSP1 的 GPX4 敲除细胞发生铁死亡 |
DHODH 抑制剂,IC50 值为 5.2 nM,在缺乏 GPX4 的条件下诱导铁死亡 |
用于脂质过氧化物检测的比率型荧光探针,BODIPY 581/591 C11 本身为红色荧光,与脂质结合后会产生绿色荧光。 |
FerroOrange (HY-D1913) Fe2+ 橙色荧光探针 (Ex/Em: 542/572 nm) ,用于检测细胞内 Fe2+ 的含量及分布情况。 |


[1] Mao C, et al. Exploiting metabolic cell death for cancer therapy. Nat Rev Cancer. 2025 Oct 15.
[2] Wahida A, et al. Decoding ferroptosis for cancer therapy. Nat Rev Cancer. 2025 Dec;25(12):910-924.
[3] 生物标志物在抗肿瘤药物临床研发中应用的技术指导原则.
[4] Kim, et al. FSP1 confers ferroptosis resistance in KEAP1 mutant non-small cell lung carcinoma in NRF2-dependent and -independent manner. Cell Death Dis. 14, 567 (2023).
Archiver|手机版|科学网 ( 京ICP备07017567号-12 )
GMT+8, 2026-2-24 12:41
Powered by ScienceNet.cn
Copyright © 2007- 中国科学报社