Brefeldin A(BFA,布雷非德菌素A,AbMole,M2294)是一种天然大环内酯类化合物,主要由真菌产生,具有广泛的生物活性,尤其在癌症研究和细胞生物学中应用广泛。其作用机制涉及干扰细胞内蛋白转运系统,特别是高尔基体功能,从而影响细胞信号通路、蛋白转运、细胞凋亡和炎症反应。在细胞中,Brefeldin A(CAS No.:20350-15-6)能通过抑制Arf-GEFs(一种鸟苷酸交换因子),导致Arf1蛋白失活,从而破坏高尔基体结构并阻断蛋白转运。这影响了细胞因子分泌、膜蛋白表达和细胞稳态[1]。
在细胞中,Brefeldin A能诱导内质网应激,触发未折叠蛋白反应(UPR),最终导致细胞凋亡。例如,在小鼠皮肤黑素瘤细胞中,Brefeldin A显著增加ER压力,促进凋亡通路激活[2]。Brefeldin A(雷非德菌素 A)还参与细胞周期调控,如在癌细胞中诱导有丝分裂阻滞,并通过破坏不对称纺锤体定位影响减数分裂[1]。在A549(人肺癌细胞)、HeLa(人宫颈癌细胞)和HepG2(人肝癌细胞)中,Brefeldin A的IC50值分别为101.2 nM、171.9 nM和239.1 nM,显示出强效抗增殖活性[3]。Brefeldin A(BFA)在小鼠模型中的剂量为15 mg/kg/day,采用0.5%的CMC-Na溶液溶解,以抑制炎症性肠炎(IBD)[4]。
范例详解
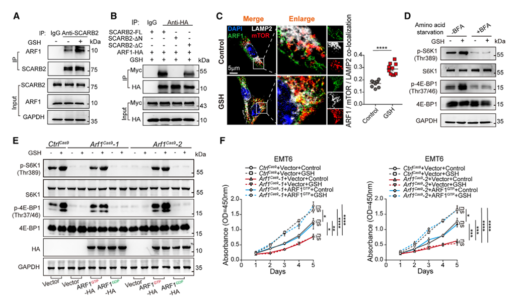
Cell Metab. 2025 Mar 4;37(3):692-707.e9. (IF=30.9) 
AbMole的Brefeldin A(BFA,布雷非德菌素A,AbMole,M2294)(5 μM)用于抑制ARF1蛋白,处理时间为1小时,细胞为EMT6[5]
参考文献及鸣谢
[1] Cui, Z.; Yu, L.; Shi Yang, X.; et al. Brefeldin A impairs porcine oocyte meiotic maturation via interruption of organelle dynamics. Journal of cellular physiology 2019, 234 (11), 20111-20117.
[2] Taskaeva, I. S.; Gogaeva, I. S.; Bgatova, N. P. Expression of Apoptosis-Associated Proteins in Tumor Cells under Autophagy and Endoplasmic Reticulum Stress Stimulation in Mouse Skin Melanoma Model. Bulletin of experimental biology and medicine 2025, 179 (4), 476-480.
[3] Wang, C. F.; Ma, J.; Jing, Q. Q.; et al. Integrating Activity-Guided Strategy and Fingerprint Analysis to Target Potent Cytotoxic Brefeldin A from a Fungal Library of the Medicinal Mangrove Acanthus ilicifolius. Marine drugs 2022, 20 (7).
[4] Li, H.; Shen, X.; Qin, X.; et al. (R)-STU104 and Brefeldin-A Synergistically Enhance the Therapeutic Effect On IBD By Inhibiting the TAK1-MKK3-P38 Signaling Pathway. Current molecular pharmacology 2024, 17, e18761429377081.
[5] Zhao, C.; Zhang, T.; Xue, S. T.; et al. Adipocyte-derived glutathione promotes obesity-related breast cancer by regulating the SCARB2-ARF1-mTORC1 complex. Cell metabolism 2025, 37 (3), 692-707.e699.
转载本文请联系原作者获取授权,同时请注明本文来自王开来科学网博客。
链接地址:https://wap.sciencenet.cn/blog-3646309-1525049.html?mobile=1
收藏