|
迁移体(migrasome)被定义为直径在0.5μm到3μm之间的细胞外囊泡。在基孔肯雅病毒、痘病毒、疱疹病毒和水疱性口炎病毒的感染过程中,已观察到病毒迁移体(vimig)的存在。虽然已知基孔肯雅病毒通过nsP1诱导迁移体的生成,但基孔肯雅病毒诱导的迁移体的具体功能仍有待进一步研究。
近日,山东第一医科大学张磊亮教授研究团队在hLife上发表题为“Migrasome-driven mitocytosis relieves mitochondrial damage induced by chikungunya virus TF and 6K”的文章(图1)。该研究发现,基孔肯雅病毒的蛋白TF和6K能够通过离子通道活性引起线粒体损伤,并且病毒蛋白nsP1诱导的迁移体能够缓解这种损伤,提出了病毒迁移体的新功能(图2)。

图1 论文标题及作者信息

图2 基孔肯雅病毒诱导迁移体缓解线粒体损伤
通过透射电镜观察迁移体的内容物,发现受损的线粒体存在于基孔肯雅病毒诱导的迁移体中(图3)。通过线粒体标志物染色和线粒体膜电位检测,进一步确认了基孔肯雅病毒诱导线粒体损伤。

图3 基孔肯雅病毒诱导的迁移体中含有损伤的线粒体
在筛选基孔肯雅病毒的十个蛋白后,发现TF和6K能够诱导线粒体损伤(图4)。

图4 基孔肯雅病毒TF和6K诱导线粒体损伤
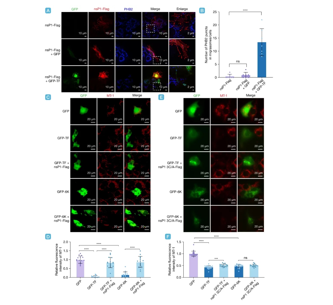
电镜观察显示,单独过表达基孔肯雅病毒蛋白nsP1的迁移体中不含线粒体,而共表达nsP1与TF或nsP1与6K时产生的迁移体中则存在受损的线粒体(图5)。

图5 基孔肯雅病毒nsP1和TF/6K引起线粒体胞吐
通过免疫荧光显微镜观察,发现过表达nsP1能够缓解TF或6K引起的线粒体膜电位下降(图6)。

图6 基孔肯雅病毒nsP1缓解线粒体损伤
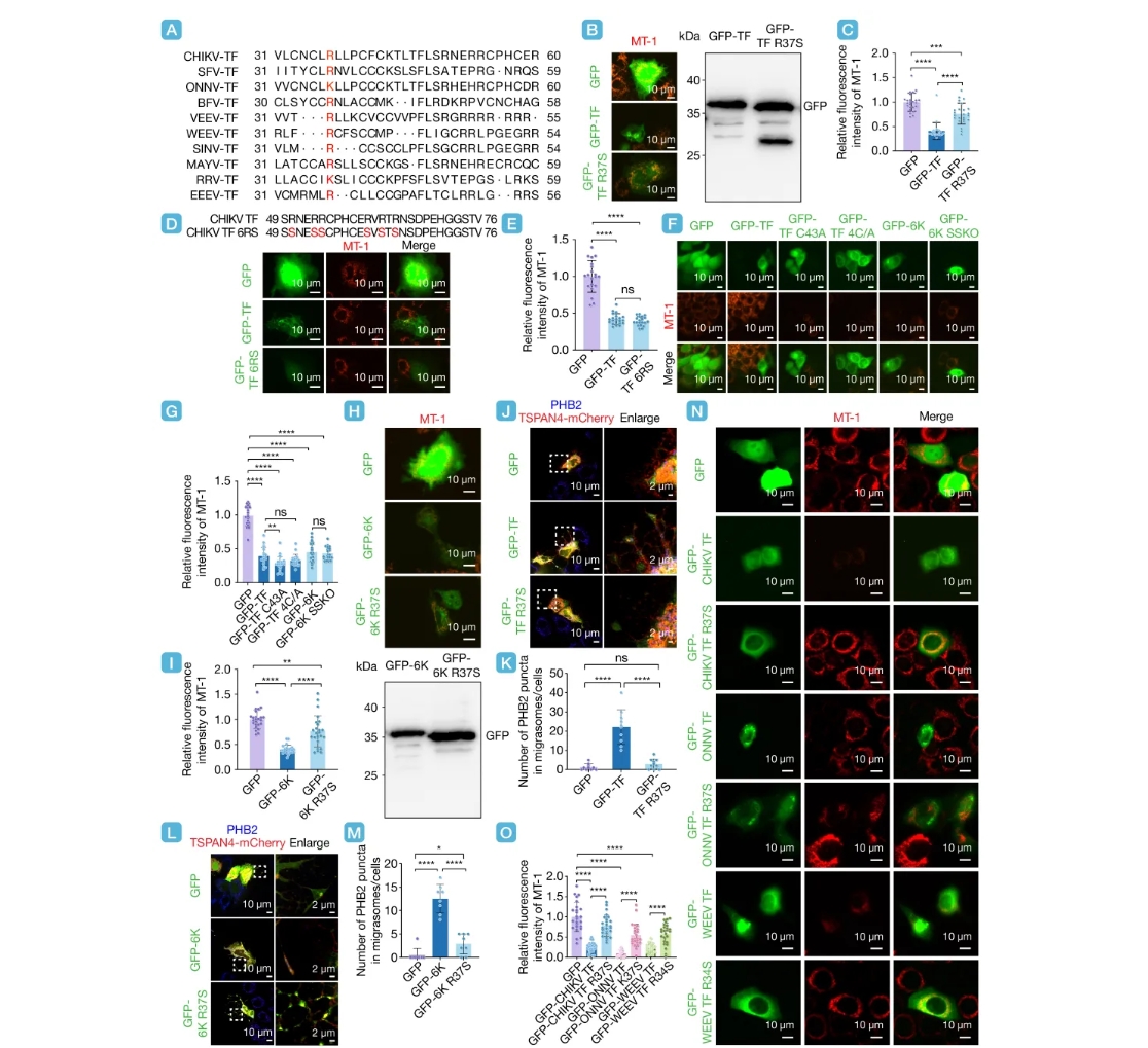
R37被发现是TF和6K导致线粒体损伤的关键氨基酸位点,而其他甲病毒中相应的位点也被认为是损伤线粒体的关键位点(图7)。

图7 R37是基孔肯雅病毒TF和6K损伤线粒的关键氨基酸位点
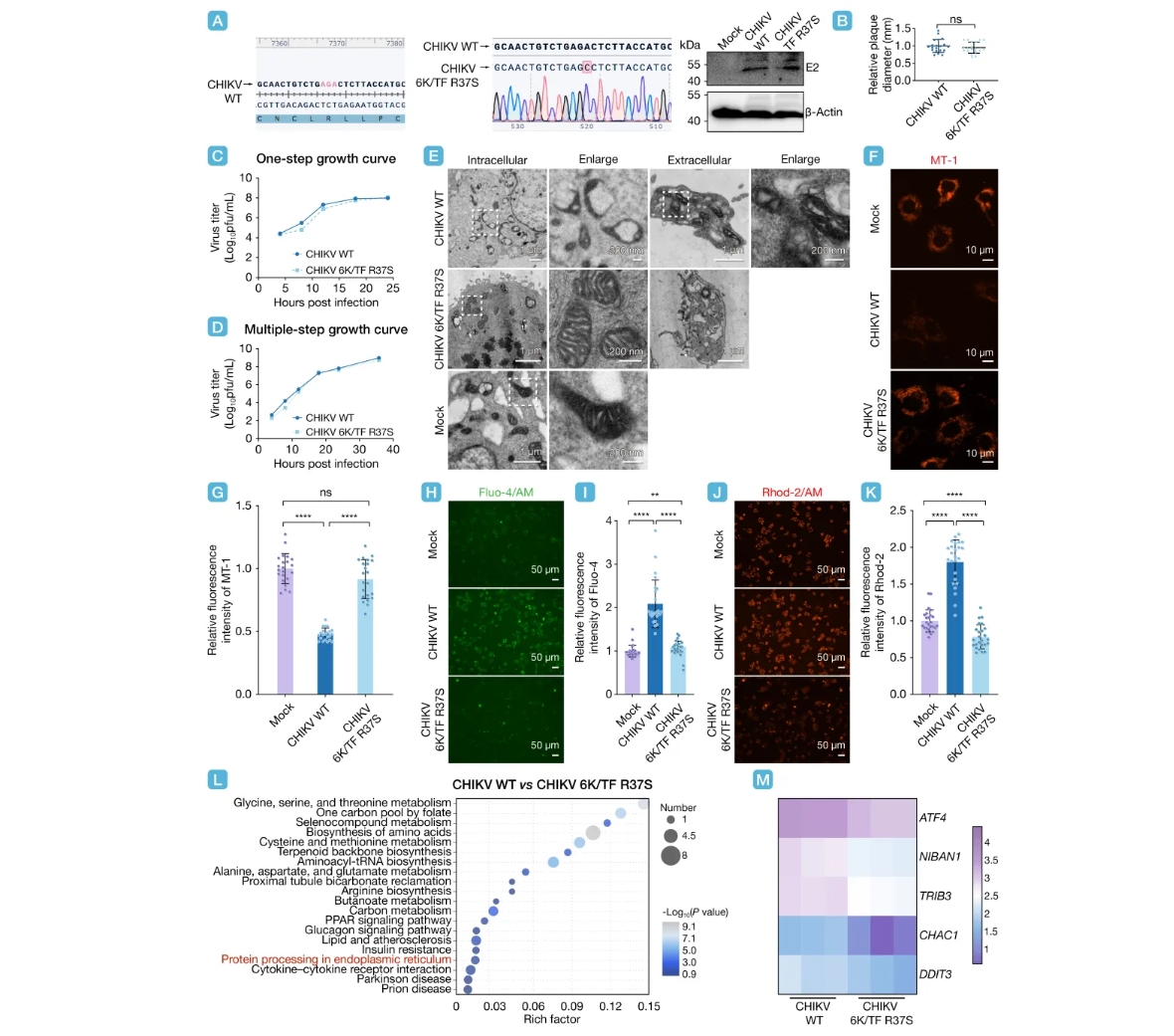
在R37S突变的基孔肯雅病毒中,线粒体的损伤现象消失,其感染后细胞质和线粒体中的钙离子浓度均下降。同时,RNA测序结果显示,与CHIKV 6K/TF R37S突变病毒相比,CHIKV野生型感染上调了与内质网(ER)蛋白处理相关的基因(图8)。这表明,TF和6K中的R37通过其病毒孔蛋白活性诱导线粒体损伤的作用是至关重要的。

图8 R37是基孔肯雅病毒TF和6K损伤线粒的关键氨基酸位点
综上所述,本研究在细胞感染模型中揭示了CHIKV通过病毒通道蛋白活性对线粒体造成损伤的机制。这一发现不仅阐明了基孔肯雅病毒对线粒体损伤的具体机制,还提出了基孔肯雅病毒感染所产生的迁移体的新功能,即通过胞吐作用缓解线粒体的损伤。
✦ +
+
作者简介
王圣楠 硕士研究生
第一作者
机构:山东第一医科大学
研究方向:基孔肯雅病毒与宿主相互作用
张磊亮 教授
通讯作者
机构:山东第一医科大学
研究方向:病毒与宿主相互作用
引用格式:Wang S, Zhang D, Zhang L. Migrasome-driven mitocytosis relieves mitochondrial damage induced by chikungunya virus TF and 6K. hLife 2026. https://doi.org/10.1016/j.hlife.2025.12.002.
期刊简介
hLife 由高福院士、董晨院士和Jules A. Hoffmann教授(2011诺奖获得者)领衔,是中国科学院微生物研究所主办,中国生物工程学会,浙江大学陈廷骅大健康学院,西湖大学医学院,上海市免疫治疗创新研究院和广州霍夫曼免疫研究所联合支持,与国际出版商爱思唯尔合作的健康科学领域综合性英文期刊。
hLife 聚焦健康科学领域的前沿进展,旨在促进基础研究与临床应用的融合发展。期刊发表与医学相关各研究领域最新成果,学科领域包括(但不限于)病原生物学、流行病学、生理学、免疫学、结构生物学、疾病监测、肿瘤、药物、疫苗和健康政策等。
hLife是一本金色开放获取期刊,月刊出版;2022年成功入选“中国科技期刊卓越行动计划高起点新刊”;2023年11月正式创刊;2024年5月被DOAJ收录;2024年8月被Scopus收录;2024年10月入选“首都科技期刊卓越行动计划——重点英文科技期刊支持项目”;2025年6月入选北京市科委“2025年度支持高水平国际科技期刊建设-强刊提升”项目;2025年8月入选中国科学引文数据库(CSCD)核心库;2025年10月被收录为“中国科技核心期刊”(中国科技论文统计源期刊);2025年11月首次入选《中国英文科技期刊海外媒体传播影响力报告》并获评生物医学领域与临床医学领域Top10。
hLife实行高标准与高效率并重的同行评审机制:
投稿至给出“是否送审”决定⏰1天
投稿至给出“首轮审稿”决定⏰28天
投稿至给出“是否录用”决定⏰61天
2026年前hLife接收的稿件免收文章处理费(APC)。
https://www.sciencedirect.com/journal/hlife
Archiver|手机版|科学网 ( 京ICP备07017567号-12 )
GMT+8, 2026-2-11 21:44
Powered by ScienceNet.cn
Copyright © 2007- 中国科学报社