||
盐胁迫是全球玉米生产的主要非生物胁迫之一,严重影响种子萌发和幼苗生长。褪黑素(Melatonin, MT)是一种植物激素,已被证实可通过抗氧化、调节激素平衡和代谢途径提高植物抗逆性,但其对玉米盐胁迫下种子萌发的分子机制尚不明确。本研究通过整合转录组、miRNA-seq和代谢组学分析,揭示外源褪黑素调控玉米种子盐胁迫耐受性的分子网络。

1题目
文章题目:Integrative analyses of transcriptome, microRNA-seq and metabolome reveal insights into exogenous melatonin-mediated salt tolerance during seed germination of maize
发文单位:江苏省作物基因组学与分子重点实验室;江苏省现代生产协同创新中心;农业与农产品安全教育部国际联合研究实验室
2杂志
Plant Growth Regulation;IF=3.5分
3链接
https://doi.org/10.1007/s10725-024-01138-w
4检测方法
Norminkoda提供了ABA检测
5主要内容
1.褪黑素显著提高盐胁迫下玉米种子萌发率
萌发率:100 mM NaCl显著抑制种子萌发(萌发率下降25%),而10 μM MT预处理使萌发率降幅降至11%。
根系生长:MT处理促进盐胁迫下主根伸长

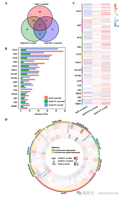
DEGs数量:盐胁迫组 vs 对照组(4,513 DEGs);MT处理组 vs 盐胁迫组(3,277 DEGs)。
关键通路:
抗氧化系统:上调NAC、bHLH等转录因子,增强POD、CAT活性(图3C)。
激素信号:上调细胞分裂素、生长素合成基因,下调脱落酸(ABA)信号通路(图3D)。
次生代谢:苯丙烷类、黄酮类代谢途径基因表达上调

差异miRNA:共鉴定54个差异表达miRNA(如zma-miR159a/c、zma-miR167a/e/g)。
靶基因功能:靶基因涉及转录因子(MYB、ERF)、氧化还原过程。
miRNA-激素互作:miRNA调控ABA、细胞分裂素等激素信号通路。

差异代谢物:42种代谢物在盐胁迫与MT处理组间显著差异(如氨基酸、脂质、次生代谢物)。
关键通路:
氨基酸代谢:褪黑素促进脯氨酸、谷氨酸积累。
次生代谢:异喹啉生物碱、甜菜碱合成增强。

抗氧化能力:MT处理显著提高羟基自由基清除率和总抗氧化能力(T-AOC),降低H₂O₂含量。
能量代谢:淀粉分解酶(α-淀粉酶、β-淀粉酶)活性增强,可溶性糖含量升高。
激素水平:褪黑素自身含量在盐胁迫下升高19.57倍,同时上调细胞分裂素和赤霉素。

6总结
核心结论:褪黑素通过激活抗氧化系统、调节激素平衡(如细胞分裂素、ABA)、促进次生代谢物合成,增强玉米种子盐胁迫下的萌发能力。
应用价值:为培育耐盐玉米品种提供了新策略,未来可结合基因编辑技术(如CRISPR/Cas9)靶向调控关键基因(如bHLH、MYB)。
局限与展望:需进一步解析褪黑素信号通路与盐胁迫响应网络的互作机制。
Archiver|手机版|科学网 ( 京ICP备07017567号-12 )
GMT+8, 2026-2-9 16:35
Powered by ScienceNet.cn
Copyright © 2007- 中国科学报社