||
养分利用效率低下是全球小麦可持续生产面临的关键制约。在中国,小麦氮肥回收效率不足40%,磷肥利用效率仅为10%–20%,钾肥利用效率虽然相对较高(50%–60%),但由于钾肥成本攀升及钾矿资源有限,提高钾营养利用效率同样刻不容缓。因此,系统提升小麦养分利用效率已成为保障农业可持续发展的迫切需求。通过遗传解析挖掘养分高效利用的关键基因是实现这一目标的重要策略。
针对此问题,西北农林科技大学旱地土壤培肥与高效施肥科研创新团队田汇副研究员与韩德俊教授合作,以437个不同遗传背景的小麦品种为材料,利用全基因组关联分析挖掘了氮、磷、钾利用效率相关的关键QTL位点及候选基因,并结合metaQTL分析进一步鉴定了关键SNP位点,进而开发了相应的dCAPS分子标记。近期完成的题为“Genome-wide association study reveals genomic regions for nitrogen, phosphorus and potassium use efficiency in bread wheat”的研究在Journal of Integrative Agriculture(JIA)2026年3期正式发表。
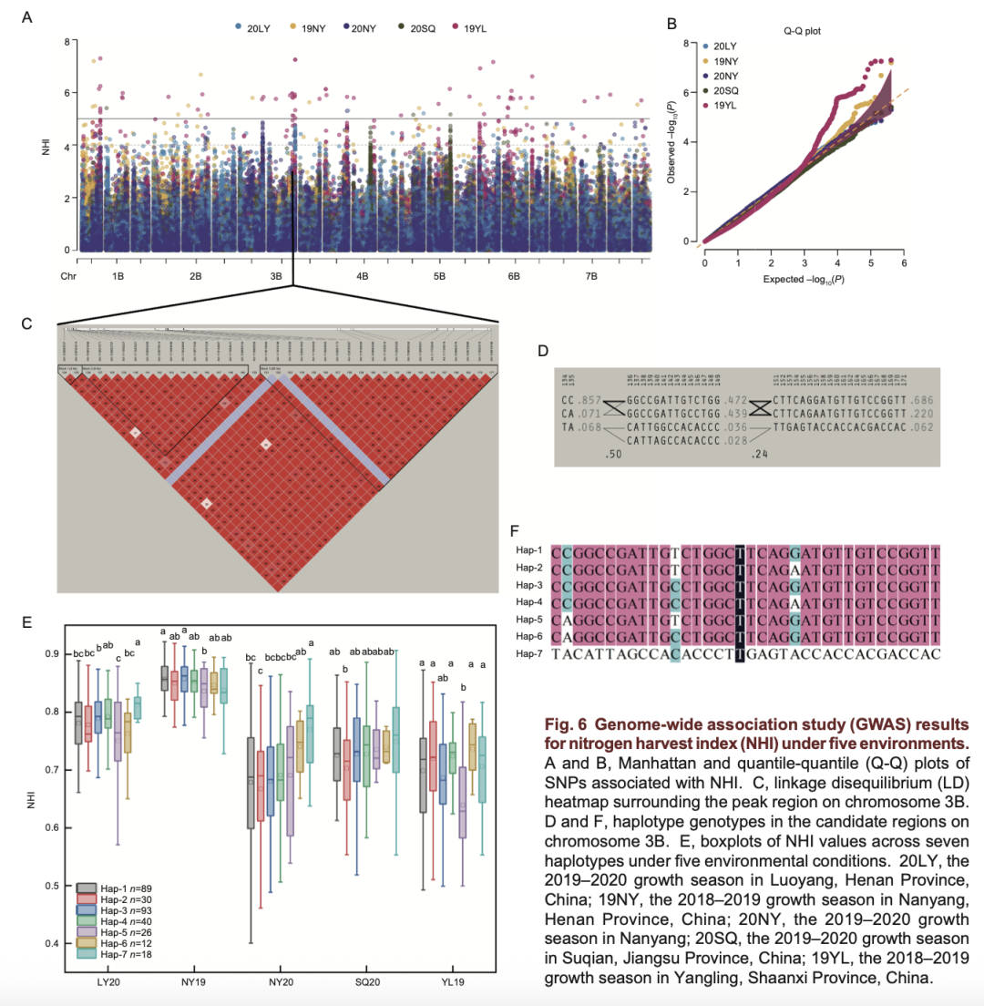
该研究以437个具有不同遗传背景的小麦品种为材料,在河南洛阳、河南南阳、江苏宿迁和陕西杨凌四个地点(共5种环境)开展田间试验,调查并测定了12个氮磷钾养分利用效率相关指标。
结合基因分型数据,研究团队进行了全基因组关联分析(GWAS),共鉴定出534个与12个养分利用效率性状相关的数量性状位点(QTL),其中14个QTL在至少3种环境中被稳定检测到。值得注意的是,Meta-QTL分析显示,QTL80(72.12–74.24 Mb,chr2A)、QTL387(32.88–33.56 Mb,chr6A)和QTL500(535.53–540.80 Mb,chr7B)分别与MQTL-2A-2、MQTL-6A-1和MQTL-7B-2显著共定位,这一重叠现象表明这些位点在不同环境条件下具有稳定的遗传效应。此外,研究还定位到一个新位点QTL234,其区间内包含多个关键候选基因,如DOF锌指蛋白、锚蛋白重复家族蛋白及细胞色素P450基因。为验证QTL234内与氮收获指数(NHI)相关的SNP(AX-109095537),团队开发了相应的dCAPS标记。


本研究结果展示了基于高密度SNP的GWAS在快速定位关键候选基因方面的有效性,也为后续开展大规模QTL精细定位、候选基因功能验证以及开发与养分利用效率相关的功能分子标记奠定了重要基础,对小麦遗传改良与育种实践具有积极意义。
西北农林科技大学资源环境学院旱地土壤培肥与高效施肥科研创新团队田汇副研究员和农学院韩德俊教授为论文共同通讯作者,博士研究生许吉利(已毕业)、博士研究生高志源(已毕业)和硕士研究生刘硕(已毕业)为共同第一作者。该研究得到了国家重点研发计划项目(2021YFD1900700)的资助。
Cite the article:
Jili Xu, Shuo Liu, Zhiyuan Gao, Qingdong Zeng, Xiaowen Zhang, Dejun Han, Hui Tian. 2026. Genome-wide association study reveals genomic regions for nitrogen, phosphorus and potassium use efficiency in bread wheat. Journal of Integrative Agriculture, 25(3): 847-863.
https://doi.org/10.1016/j.jia.2024.06.012
Journal of Integrative Agriculture (《农业科学学报(英文)》, JIA)由中华人民共和国农业农村部主管,中国农业科学院与中国农学会主办,中国农业科学院农业信息研究所承办。综合性英文学术期刊,月刊。创刊于2002年,现任主编为中国科学院院士陈化兰。JIA主要栏目有作物科学、园艺、植物保护、动物科学、动物医学、农业生态环境、食品科学、农业经济与管理等。刊稿类型有综述、研究论文、简报以及评述等。全部论文在Elsevier-ScienceDirect (SD) 平台OA出版。最新SCI影响因子4.4,位于SCI-JCR农业综合学科Q1区。中国科学院分区农林科学1区。2016年以来先后获得中国科协等部委 “提升计划”“登峰计划”“卓越计划”项目支持。
Archiver|手机版|科学网 ( 京ICP备07017567号-12 )
GMT+8, 2026-2-27 22:52
Powered by ScienceNet.cn
Copyright © 2007- 中国科学报社