||
本研究通过盆栽实验探讨外源褪黑素(MT)对干旱胁迫下龙眼生理特性及基因表达的调控机制。结果表明:(1)干旱显著抑制龙眼内源MT合成,而外源MT可逆转此趋势(石硖品种提升272.7%);(2)外源MT通过调节抗氧化酶(SOD、POD、PAL、CAT)活性及代谢物(MDA、脯氨酸)积累,缓解氧化损伤;(3)转录组分析发现,干旱与MT处理显著影响植物激素信号转导、苯丙烷代谢等通路,且品种间响应差异显著。研究为褪黑素增强龙眼抗旱性提供了生理与分子依据。

1
题目
文章题目:Exogenous Melatonin Effects on Drought-Stressed Longan Plants: Physiology and Transcriptome Insights
发文单位:广西中医药大学,广西中医药大学药学院,广西农业科学院园艺研究所
研究对象:龙眼
研究领域:褪黑素调控、干旱胁迫、抗氧化系统、转录组学
2
杂志
Agronomy; IF=3.4分
3
链接
Qi, B.; Huang, R.; Qin, X.; Xu, N.; Li, L.; Cao, K.; Qiu, H.; Chen, J. Exogenous Melatonin Effects on Drought-Stressed Longan Plants: Physiology and Transcriptome Insights. Agronomy2025, 15, 2530. https://doi.org/10.3390/agronomy15112530
4
检测方法
Norminkoda提供了理化SOD,POD,CAT,PAL,MDA,Pro检测
5
主要内容
1. 实验设计设置四组处理:正常供水(CW)、正常供水+MT(CM)、干旱(DW)、干旱+MT(DM)
监测土壤含水量动态,并测定叶片内源MT、防御酶活性及代谢物含量

内源MT变化:干旱导致内源MT下降,外源MT显著提升其含量

抗氧化系统调控:外源MT降低SOD、POD活性,提升CAT活性,并调节MDA与脯氨酸积累

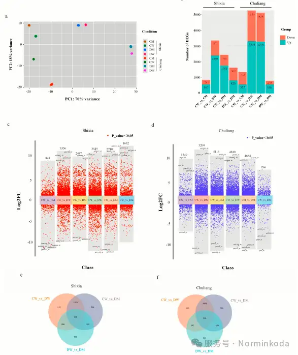
差异基因表达:干旱与MT处理分别诱导石硖品种3356和2447个DEGs,储良品种5260和5116个DEGs

功能富集分析:DEGs显著富集于内质网蛋白质加工、植物-病原互作、淀粉与蔗糖代谢等通路

4.1 生理层面:外源MT通过激活抗氧化防御系统(如提升CAT活性、调节脯氨酸积累),缓解干旱引发的氧化损伤。
4.2 分子层面:MT通过调控植物激素信号(如ABA、生长素)、苯丙烷生物合成及谷胱甘肽代谢通路相关基因表达,增强龙眼抗旱性。
4.3 品种差异:石硖品种对MT响应更敏感(内源MT提升幅度更大),而储良品种需更高浓度MT才能触发显著抗逆反应。
6
总结
本研究首次整合生理与转录组数据,系统揭示外源褪黑素在木本果树龙眼中的抗旱机制。其科学价值在于:
1.理论创新:明确MT通过“内源激素激活—抗氧化调控—基因网络重编程”三级响应链增强抗旱性,为非生物胁迫调控提供新模型。
2.应用潜力:外源MT处理可作为一种低成本、环保的农艺措施,应用于中国南方龙眼产区以应对季节性干旱。
3.品种适配性:发现石硖品种对MT响应更佳,为抗逆品种选育提供靶标。
4.研究局限:未验证关键基因功能,且田间长期效应仍需进一步观测。
声明:本文内容及图片部分来源于已见刊的文献,内容观点仅代表个人解读,具体参考原文.
Archiver|手机版|科学网 ( 京ICP备07017567号-12 )
GMT+8, 2026-2-27 13:59
Powered by ScienceNet.cn
Copyright © 2007- 中国科学报社