||
缺氧可以延寿!?《细胞》
HypoxyStat:一种提高氧‑血红蛋白亲和力的小分子缺氧疗法
对氧气过于神话是许多人的基本认识,其实氧气具有毒性是首要的特征,当然对于普通人和许多需氧生物来说,基本的氧气供应是生存的条件,严重低氧一定会带来风险伤害甚至死亡,但是适度的缺氧对身体来说是一种应激,适度应激能促进身体健康,这类似于运动和微量毒性的作用。线粒体是最重要的消耗氧气的细胞器,98%的氧气都是被线粒体利用的,这是基本常识。从进化角度考虑,线粒体是一种外来细菌,是专门给细胞负责消耗氧气,以避免氧气毒性为目的,其产生能量的作用甚至认为是意外收获。对于线粒体病患者来说,氧气无法有效被利用,对于普通细胞来说是理想浓度的氧气,对线粒体病的细胞来说,氧气无法有效被消耗,会产生毒性。所以这种病人会出现一系列疾病,其中早衰和短寿是最基本的特征。既往研究已经表明,把线粒体动物放在低氧环境内能显著延长动物寿命数倍,能非常清楚证明这个道理。但是低氧可能存在一定风险,作为本研究作者利用一种低氧分子,这种分子就是被血红蛋白的运输氧气的功能降低,其原理就是增加对氧气的结合力,不容易释放到细胞,产生类似低氧的作用。当然类似的方法也可以利用一氧化碳,能阻断氧气的运输,是否也具有类似作用,可以探讨研究。
以上为本人看法
摘要
我们此前已证实,在线粒体Leigh综合征的经典动物模型——Ndufs4敲除(KO)小鼠中,长期吸入性缺氧具有显著治疗效果。后续研究已将这一发现拓展至其他线粒体疾病及更常见的疾病类型。然而,基于气体的疗法本身存在诸多难题,阻碍了该发现向临床的快速转化。本研究中,我们测试了一种小分子化合物(下文称为HypoxyStat),其可提高血红蛋白对氧气的结合亲和力,从而减少氧气向组织的释放。在常氧(21% O₂)环境下,每日口服HypoxyStat可使小鼠产生全身性缺氧。在疾病发病前给药,该疗法可显著延长Ndufs4 KO小鼠的寿命,并改善多项疾病表型,包括行为、体重、神经病理改变及体温。HypoxyStat甚至可在疾病极晚期逆转病程,是一种具备临床可行性的缺氧治疗方案。
要点
一种可提高氧‑血红蛋白亲和力的小分子,在线粒体疾病小鼠模型中可预防并逆转病理损伤,为缺氧疗法提供了实用化方案。

引言
氧气参与200余种生化反应,是人体健康必需物质。然而,氧气过量同样具有毒性。我们近期研究发现,线粒体疾病会降低全身氧耗,导致氧供需失衡。在线粒体疾病的核心小鼠模型*Ndufs4* KO小鼠中可观察到组织高氧状态。该模型缺失电子传递链(ETC)复合体Ⅰ的关键亚基,可重现最常见的儿童线粒体病——Leigh综合征的病理特征。在线粒体病患者中也可见类似高氧表现:因组织摄氧障碍,患者静脉血氧水平升高。值得注意的是,我们已证实长期吸入性缺氧(等效于海拔4500米)可使组织高氧恢复正常,并显著延长*Ndufs4* KO小鼠寿命。该干预手段甚至可在疾病晚期逆转神经损伤。
近期研究进一步凸显了缺氧在线粒体疾病中的治疗潜力。例如,缺氧可改善弗里德赖希共济失调小鼠模型的运动缺陷。此外,我们通过全基因组CRISPR筛选对比缺氧与常氧条件,发现超过75种其他单基因疾病可能从缺氧疗法中获益。除先天性代谢缺陷外,我们近期还证实慢性缺氧可改善代谢综合征的多项指标。这些发现与流行病学数据一致:高海拔人群心血管疾病、肥胖及糖尿病发病率更低。综上结果提示,缺氧可能成为一类广谱治疗策略,覆盖罕见遗传病至常见多发病。
基于上述发现,近期已完成评估吸入性缺氧疗法可行性的Ⅰ期临床试验。患者逐步适应缺氧环境,直至动脉血氧饱和度(SaO₂)降至约85%。该暴露耐受性良好,与人类已在高海拔地区居住数百年的事实相符。尽管如此,将患者维持在慢性缺氧状态仍面临巨大实施挑战,凸显了开发更实用的缺氧治疗方案的必要性。
我们此前研究提示,线粒体病患者可能需要一天中大部分时间持续处于缺氧状态,间歇性缺氧或“睡眠缺氧”等方案不足以起效。理论上迁居高海拔地区可提供所需缺氧水平,但需居住在偏远且地理受限区域。另一种方案是利用制氮装置将常氧空气(21% O₂)分离为低氧与高氧气流,改造居住环境以制造缺氧。此类系统已有商业化产品,用于运动员模拟高原训练。但该方案会严重影响生活质量,需限制在房间或婴儿舱等封闭空间内。通过鼻导管或面罩输送低氧混合气的便携式装置(类似便携氧气瓶)或许可提升活动能力,但存在重大安全风险:设备故障可能导致氧浓度危险降低,甚至致死。因此,我们致力于开发更实用、更安全的干预手段以实现持续性组织缺氧。
为探索诱导组织缺氧的替代策略,我们重新审视了经典的组织氧供方程。吸入性缺氧可降低动脉血中血红蛋白(Hb)氧饱和度,从而减少向组织的氧输送并引发缺氧。但氧供方程中的其他多个变量也可通过调控实现类似效果。例如,我们此前证实,通过治疗性放血降低总血红蛋白含量以减少组织氧供,可显著延长*Ndufs4* KO小鼠的寿命;同样,给予低剂量一氧化碳(与氧气竞争结合血红蛋白)也具有保护作用。这些发现提示,除吸入性缺氧外,其他可诱导组织缺氧的干预手段也可能带来治疗获益。
基于此,我们聚焦于血红蛋白的氧结合特性。氧‑血红蛋白解离曲线描述氧饱和度与局部氧分压的关系,呈S形。这种形态使血红蛋白能在高氧环境(如肺泡)高效结合氧气,并在低氧环境(如脑等内脏器官)有效释放氧气(图1A)。我们假设,通过提高血红蛋白对氧气的结合亲和力(使解离曲线左移)、减少氧气向组织的释放,可诱导组织缺氧,该策略或可作为小分子化缺氧疗法。

图1. HypoxyStat结合血红蛋白并提高其氧结合亲和力
(A)左移机制示意图:血红蛋白‑氧结合亲和力升高,减少氧气向组织的释放,造成相对性组织缺氧。
(B)GBT‑440与HypoxyStat的结构。
(C)GBT‑440结合血红蛋白的已知结构(改绘自Metcalf等)及HypoxyStat结合血红蛋白的模拟结构。
(D)红细胞分别与溶媒、10 mM GBT‑440或10 mM HypoxyStat孵育1小时后的氧‑血红蛋白解离曲线。曲线为三次重复实验的代表性结果。
另见图S1。
结果
左移型小分子作为缺氧疗法的概念验证
多种生理因素可导致氧‑血红蛋白解离曲线(ODC)左移,包括pH升高、体温降低、2,3‑二磷酸甘油酸(2,3‑DPG)水平下降、一氧化碳及胎儿血红蛋白等。基于这一原理,可设计小分子以提高血红蛋白‑氧结合亲和力。药学领域已投入大量精力开发用于另一疾病——镰状细胞贫血的左移型小分子。在该病中,携氧血红蛋白的红细胞比脱氧血红蛋白红细胞更不易发生镰变;通过提高血红蛋白维持氧合状态的概率,左移型小分子可降低镰变细胞比例,缓解相关临床并发症。
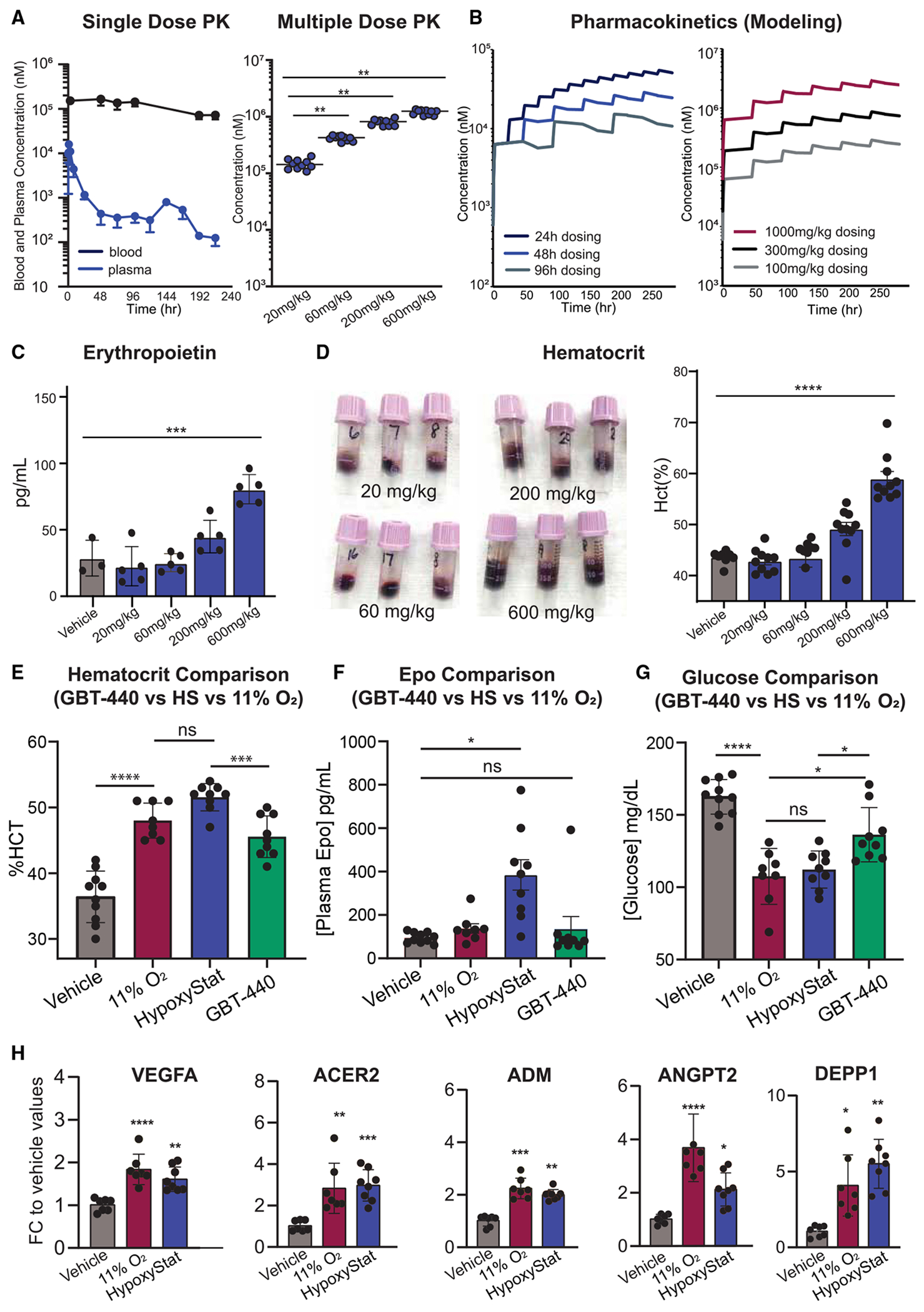
为筛选本研究合适的候选化合物,我们回顾了兼具高效力与良好成药性的左移型小分子文献。镰状细胞贫血研究中应用最广泛的化合物之一为GBT‑440(沃氧托)(图1B)。左移程度可通过p50(血红蛋白半饱和时的氧分压)评估。我们将人红细胞与GBT‑440孵育,观察到p50下降约75%(从约28 mmHg降至约7 mmHg),与既往报道一致(图1D)。实验采用HemOx分析仪,通过不同溶解氧分压下的血红蛋白吸光度监测氧饱和度。进一步查阅镰状细胞贫血文献后,我们发现另一化合物(下文称为HypoxyStat)(图1B),其p50与GBT‑440相近。我们证实HypoxyStat可使p50下降约82%(图1D)。值得注意的是,该化合物的药代动力学特征较GBT‑440更符合本研究需求,包括更长的半衰期及更高的血/浆比值(靶点结合的间接指标)。对C57BL/6小鼠口服给予HypoxyStat(10 mg/kg灌胃),其有效半衰期为121小时,给药后3天血/浆比值为396(图2A)。小鼠体内这些药代动力学/药效学(PK/PD)特征提示,HypoxyStat比GBT‑440更易在本模型中诱导慢性缺氧。

图2. GBT‑440无法改善Ndufs4 KO小鼠的存活、体温或行为
(A)GBT‑440与其他候选左移型小分子(含HypoxyStat)的PK/PD数据。
(B)每日给予溶媒或最大耐受剂量GBT‑440(先以200 mg/kg适应1周,后续长期给予400 mg/kg剂量的小鼠Kaplan‑Meier生存曲线。(C)出生后约P55天的KO小鼠经溶媒或GBT‑440处理后的体温,未见显著改善。(D、E)最大耐受剂量的GBT‑440对Ndufs4 KO小鼠的转棒疲劳时间(D)及旷场自发活动(E)均无显著挽救效果。#p < 0.1,*p < 0.05,**p < 0.01,***p < 0.001,****p < 0.0001,方差分析。
既往研究已报道GBT‑440与血红蛋白的结合结构。我们利用该结构对HypoxyStat在结合口袋内进行计算模拟,随后开展约束最小化(图1C)。模拟结果显示,HypoxyStat可与血红蛋白α1和α2亚基的N端缬氨酸形成希夫碱,这与GBT‑440的单一结合位点不同,为其更长的半衰期及更强的红细胞富集能力提供了潜在解释。
#现有左移化合物GBT‑440单独给药无法挽救Ndufs4 KO小鼠
基于半衰期及红细胞分布特征,我们首先预测GBT‑440不足以挽救Ndufs4 KO小鼠。结果证实:从出生后30天(P30,发病前)开始每日给予最大剂量的GBT‑440,与溶媒组相比,并未显著延长小鼠寿命(图2B),也未能改善体温(图2C)、转棒时间(图2D)或自发活动(图2E)。基于上述结果,我们转向对核心候选化合物HypoxyStat进行系统评价。
HypoxyStat的PK/PD与安全性数据
我们开展PK/PD研究以确定HypoxyStat慢性给药的最优方案。首先对成年C57BL/6小鼠单次口服10 mg/kg HypoxyStat,连续10天监测其血液与血浆浓度(图3A左)。随后以20、60、200、600 mg/kg剂量灌胃给药,每周3次,持续12天。该方案使红细胞内HypoxyStat浓度呈剂量依赖性升高(图3A右)。基于第12天HypoxyStat血药浓度与血红蛋白水平,我们估算200 mg/kg剂量下血红蛋白占有率为29.3%,600 mg/kg剂量下为41.4%(图S1)。
图3. HypoxyStat可诱导与吸入性缺氧相当的组织缺氧
(A)左:C57BL/6小鼠单次口服HypoxyStat(10 mg/kg,0.5%羟丙基甲基纤维素)后的血液与血浆药代动力学曲线。右:C57BL/6小鼠经12天给药(20、60、200、600 mg/kg,每周3次,0.5%羟丙基甲基纤维素)后的血液HypoxyStat水平。(B)不同给药方案与剂量下HypoxyStat的药代动力学模拟。(C、D)600 mg/kg HypoxyStat(每周3次,0.5%羟丙基甲基纤维素)给药12天后,血浆促红细胞生成素(Epo)浓度(C,n ≥ 3)与红细胞比容(D,n ≥ 5)。(E–H)每日给予溶媒或HypoxyStat(400 mg/kg),或开始持续吸入11% O₂,分别在2天(血浆Epo、HIF靶点)或2周(红细胞比容、血糖)后检测:红细胞比容(E)、血浆Epo(F)、血糖(G)及脑中5种缺氧诱导转录本(H)。p值为与溶媒组相比。HypoxyStat与吸入性缺氧的效应幅度相近,GBT‑440效果较弱。*p < 0.05,**p < 0.01,***p < 0.001,****p < 0.0001,方差分析。另见图S2、S3。
为进一步优化给药方案方面,我们利用单次给药的药代动力学(PK)数据,模拟了多种给药频率与剂量组合。模拟通过Phoenix 64(Certara)的非参数叠加法完成(图3B)。随后,我们评估了HypoxyStat对缺氧反应两大关键标志物的剂量依赖性效应,即促红细胞生成素(Epo)水平与红细胞数量(红细胞比容)。已知吸入性缺氧可通过激活肾脏的缺氧诱导转录因子(HIF),升高循环中的Epo水平,进而刺激红细胞生成、提高红细胞比容。与这一机制一致,随着HypoxyStat剂量的增加,Epo水平与红细胞比容均显著上升(图3C、3D)。基于上述结果,我们选择400 mg/kg每日给药作为后续研究中最有效且实用的剂量。
我们在该优化剂量下开展了额外的安全性研究,结果显示体重、脏器重量、全血细胞计数、临床生化等经典安全性指标均未受到给药方案的不良影响(图S2)。此外,我们利用Reaction Bio InVEST检测 panel 对制药企业联盟确定的25种以上高风险潜在脱靶蛋白进行了检测,所有结果均为阴性,提示HypoxyStat不会通过脱靶方式显著抑制或结合此类蛋白(图S3)。
HypoxyStat诱导的组织缺氧与治疗性吸入性缺氧相当
确定最优给药方案后,我们将HypoxyStat与吸入性缺氧(11% O₂,既往研究已证实其具有治疗效果)进行了头对头比较。评估通过检测治疗48小时后循环中的Epo水平(图3F)及后脑匀浆中的5种缺氧诱导转录本(图3H)完成。与吸入性缺氧相比,HypoxyStat对缺氧转录反应的所有生物标志物的诱导程度相当或更强。我们还在约12天的时间点检测了红细胞比容升高(图3E)与血糖下降(图3G),二者均为公认的慢性缺氧标志物。两项指标均证实,吸入性缺氧与HypoxyStat对经典缺氧标志物的效应相似。相比之下,GBT‑440的反应显著减弱。
HypoxyStat可使Ndufs4 KO小鼠寿命延长3–4倍
优化给药方案后,我们评估了HypoxyStat在Leigh综合征Ndufs4 KO小鼠模型中的疗效。从P30(明显发病前)开始,采用隔日(600 mg/kg)或每日(400 mg/kg)灌胃给药,其中每日给药组先以200 mg/kg剂量适应1周。两种给药方案均显著延长了KO小鼠的寿命:隔日给药组延长1.5–2倍,每日给药组延长3–4倍(图4A)。重要的是,所有对照小鼠(野生型WT或杂合子)在长期给药后均存活,提示该方案具有良好的耐受性。药物处理组KO小鼠的体重也显著增加,与吸入性缺氧的效果相当(图4B)。
图4. HypoxyStat改善Leigh综合征Ndufs4 KO模型的存活与预后
(A)给予溶媒或HypoxyStat(每48小时或每24小时,分别为浅蓝与深蓝组)的KO小鼠的Kaplan‑Meier生存曲线。优化方案使KO小鼠寿命延长3–4倍。24小时组与溶媒组相比:*p < 0.001(Mantel‑Cox检验);48小时组:p < 0.01。n = 6(溶媒),n = 9(48小时HypoxyStat),n = 9(24小时HypoxyStat)。
(B)同组小鼠的体重(均值±标准差)。
(C)从P30开始给予溶媒或HypoxyStat后,WT与KO小鼠Iba1染色的代表性神经病理图像。
(D)P50小鼠经48小时给药后的代表性自发活动轨迹(24小时组数据见图S5)。
(E)同一实验组的体温、转棒时间及旷场活动定量。
#p < 0.1,*p< 0.05,**p < 0.01,***p < 0.001,****p < 0.0001,方差分析。另见图S4、S5、S6。
接下来我们评估HypoxyStat是否可挽救神经病理与行为损伤。Leigh综合征以前庭核双侧对称性损伤为特征,是小鼠模型与患者共有的核心标志。我们此前证实吸入性缺氧可预防并逆转此类损伤。同样,从P30开始接受HypoxyStat处理的KO小鼠在P50时损伤程度显著减轻,小胶质细胞激活标志物Iba1染色结果证实了这一点(图4C、S4)。与溶媒组相比,HypoxyStat组Iba1+细胞比例显著降低(p < 0.05,t检验)。相比之下,溶媒组KO小鼠在P50呈现典型神经病理改变。
HypoxyStat处理还使体温恢复至正常水平(图4E)。我们通过加速转棒实验与旷场实验评估行为改善情况,检测自发活动(图4D、4E)。溶媒组KO小鼠运动功能受损,表现为肌无力、肌肉萎缩与协调能力丧失。相比之下,HypoxyStat组KO小鼠的运动协调能力与自发活动显著改善(图4D、4E、S5;视频S1)。HypoxyStat对骨骼肌形态无明显影响(图S6)。这些结果提示,HypoxyStat不仅能延长寿命,还可挽救Leigh综合征经典小鼠模型的关键神经病理与行为缺陷,进一步凸显其治疗潜力。
HypoxyStat可在疾病极晚期逆转病程
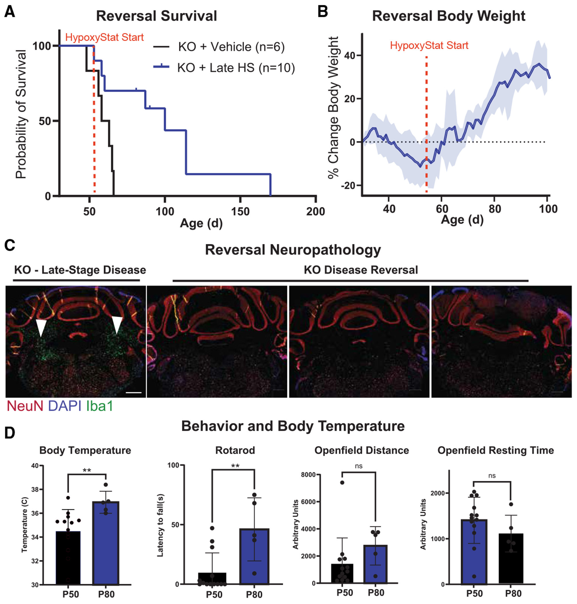
线粒体疾病常在患者首次代谢危象后才确诊,因此亟需在疾病晚期仍有效的治疗策略。为解决这一问题,我们在疾病极晚期(约P50)对小鼠给予HypoxyStat,此时主要症状(广泛神经损伤、行为障碍、低体温)已完全显现。该时间点部分溶媒组小鼠已开始死亡,凸显疾病的严重程度。值得注意的是,从P50开始每日HypoxyStat处理可显著延长这些晚期Ndufs4 KO小鼠的寿命(图5A)。HypoxyStat还可逆转多项其他疾病表型,包括体重下降(图5B)、行为障碍(图5D)及神经损伤(图5C,p < 0.05,t检验)。这些发现表明,即使在疾病显著进展后给药,HypoxyStat仍保留强效治疗效果。这种逆转晚期病理的能力,使HypoxyStat及相关化合物成为线粒体疾病极具前景的候选药物——而这类疾病往往难以早期诊断与干预。

图5. HypoxyStat逆转Ndufs4 KO小鼠疾病进展
(A)疾病极晚期(部分KO小鼠已开始死亡)给药的KO小鼠Kaplan‑Meier生存曲线。p < 0.05(Mantel‑Cox检验)。
(B)每日HypoxyStat处理前后KO小鼠体重(均值±标准差)。
(C、D)疾病晚期(P50开始)给予HypoxyStat前后,KO小鼠的神经病理(C)、体温、转棒及旷场数据(D)。**p < 0.01,非配对t检验。
讨论
本研究证实了“HypoxyStat”作为小分子化缺氧疗法的概念可行性。我们此前工作已证明吸入性缺氧对线粒体疾病的治疗潜力,但也指出基于气体的疗法面临实施与安全等重大难题,阻碍了临床转化。HypoxyStat的开发满足了这一未被满足的临床需求,将极具潜力的实验现象转化为实用且可转化的治疗策略。
本研究测试的小分子可显著左移氧‑血红蛋白结合亲和力,使Ndufs4 KO小鼠寿命延长3–4倍,效果与吸入性缺氧相当。未来工作将筛选下一代左移型小分子,追求更高的血红蛋白‑氧结合亲和力与更优的PK/PD特性(如更长半衰期、更高血/浆暴露)。等)。
缺氧的已知副作用之一是红细胞比容升高与血管密度增加。这些适应性变化由HIF转录程序触发,旨在慢性缺氧时增加氧供,或可部分恢复组织氧水平至正常状态。为抵消这一效应,可抑制HIF2介导的红细胞比容升高。目前多款HIF-2α抑制剂正处于临-床开发阶段,其中一款(Belzutifan,默克)已获批用于肾细胞癌等适应症。此类抑制剂能够阻断慢性缺氧状态下部分增加组织氧合的代偿效应。未来临床前研究将聚焦于HIF-2α抑制剂与HypoxyStat的联合应用,以进一步提升疗效。
在Ndufs4基因敲除(KO)小鼠中,我们发现吸入氧浓度约14%是显著延长寿命的阈值。不过,人类与小鼠所需的缺氧程度可能存在差异。此外,人类血红蛋白半衰期长于小鼠,因此HypoxyStat所需剂量更低、给药间隔更长。而且,缺氧疗法的核心原理是对抗电子传递链功能受损导致的组织氧过量累积。因此,电子传递链缺陷较轻的疾病引发的高氧程度也相对较轻,所需HypoxyStat剂量更低。
左移型小分子的安全性同样值得关注。气体疗法可能因设备故障或气体配比错误导致严重缺氧。而本类左移型小分子的最大效应出现在所有血红蛋白分子均被HypoxyStat共价修饰时,从而为组织缺氧程度设定了上限。这一特性由左移效应决定,可作为治疗策略的安全控制点。但药物结合的共价性也意味着其效应无法快速逆转。若需抵消HypoxyStat的作用,患者需输注未修饰血红蛋白的血液。
总体而言,慢性缺氧已知会引发肺动脉高压,进而导致右心衰竭。在此背景下,评估HypoxyStat的长期安全性至关重要。正如建议通过缓慢登高适应高海拔环境,我们预计左移型小分子也需逐步递增剂量。未来我们计划利用第二代HypoxyStat分子,在啮齿类与灵长类模型中开展更全面的安全性与毒理学研究。
尽管本研究聚焦于线粒体Leigh综合征,HypoxyStat疗法的核心原理可拓展至其他线粒体疾病及更多可从缺氧疗法获益的常见疾病。在更多疾病模型中测试HypoxyStat,对拓宽其治疗范围至关重要。本研究代表了向实用化、可规模化缺氧疗法迈出的重要一步,将这一看似矛盾的概念推向临床转化领域。
研究局限性
本研究聚焦于Leigh综合征Ndufs4 KO小鼠模型。未来需在更多疾病模型中验证结果的普适性。此外,本研究安全性数据主要来自小鼠或体外实验,需在灵长类模型中进一步确证HypoxyStat的安全性与疗效。作为第一代化合物,HypoxyStat在进入人体研究前仍需通过药物筛选进行全面优化。
Archiver|手机版|科学网 ( 京ICP备07017567号-12 )
GMT+8, 2026-2-21 10:57
Powered by ScienceNet.cn
Copyright © 2007- 中国科学报社