|

支持政策
依托我校获批优秀青年科学基金项目(海外)的,学校提供以下支持待遇:
1.聘任岗位:纳入事业单位编制,聘为四级教授或研究员,授予博士生导师资格;
2.薪酬待遇:提供极具竞争力的年薪;
3.科研配套:配备充足的科研启动和平台建设经费;
4.住房保障:提供人才周转房或丰厚的住房津贴;
5.配套措施:科研用房按需协调;团队配置按需设置,鼓励引进青年优秀人才和博士后等团队成员,保障博士生招生指标;
6.配偶子女配套政策:协助解决配偶工作,符合学校公开招聘条件且满足接收二级单位需要,同等条件下优先录用;若不满足以上条件,可按照劳务派遣方式协助解决工作;优先保障子女入园,协助解决子女入学。
特别说明:已进入“海外优青”终审答辩环节但最终未入选者,经学校相应审评程序可聘至学校“青年优秀人才”。聘为校聘教授/研究员岗位,提供年薪35万、住房津贴50万、科研启动经费最高100万等具有竞争力的福利与待遇。

项目简介
优秀青年科学基金项目(海外)旨在吸引和鼓励在自然科学、工程技术等方面已取得较好成绩的海外优秀青年学者(含非华裔外籍人才)回国(来华)工作,自主选择研究方向开展创新性研究,促进青年科学技术人才的快速成长,培养一批有望进入世界科技前沿的优秀学术骨干,为科技强国建设贡献力量。
资助模式
资助力度:100-300万元
资助年限:3年

申请条件
01.申请人条件
(1)遵守中华人民共和国法律法规,具有良好的科学道德,自觉践行新时代科学家精神;
(2)出生日期在1986年1月1日(含)以后;
(3)具有博士学位;
(4)研究方向主要为自然科学、工程技术等;
(5)在取得博士学位后至2026年4月15日前,一般应在海外高校、科研机构、企业研发机构获得正式教学或者科研职位,且具有连续36个月以上工作经历;在海外取得博士学位且业绩特别突出的,可适当放宽工作年限要求(在海外工作期间,同时拥有境内带薪酬职位的申请人,其境内带薪酬职位的工作年限不计入海外工作年限);
(6)取得同行专家认可的科研或技术等成果,且具有成为该领域学术带头人或杰出人才的发展潜力;
(7)申请人尚未全职回国(来华)工作,或者2025年1月1日以后回国(来华)工作;获资助通知后须辞去海外工作并全职回国(来华)工作不少于3年。
02.限项要求
执行国家科技人才计划统筹衔接的相关要求;同层次国家科技人才计划只能承担一项,不能逆层次申请。

申请方式
•有意向依托我校申报的海外优秀青年学者,按照项目指南要求,与学校签订工作合同或者意向性协议。请将个人简历发至教学科研单位联系人,并抄送至人才工作办公室邮箱rcfw@bjut.edu.cn(邮件主体格式为姓名+专业+申报海外优青)。
简历应包括个人基本信息、联系方式、学习和工作经历、主要学术成就(论文、专利、项目和奖励情况等)。
•收到信息后我们将及时与您联系,与我校达成申报意向后,学校将对后续申报工作给予辅导。
•符合条件的项目申请人,可按照项目指南要求,登录信息系统,在线填写《国家自然科学基金优秀青年科学基金项目(海外)申请书》(具体材料填报及提交时间,学校将在国家自然科学基金委正式发布通知后统一安排并传达)。



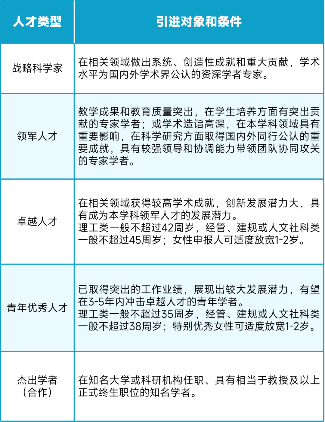
具体岗位条件

联系方式
1.学校人才工作办公室(引进政策与项目申报咨询)
各类人才引进联系方式:
18010035018(微信同号),gdrc@bjut.edu.cn
海外优青项目申报联系方式:
17710876591(微信同号),rcfw@bjut.edu.cn
2.各学院联系方式(学科研究方向咨询)

学校简介


北京工业大学广纳贤才
诚邀您与我们同心逐梦、共创辉煌!
Archiver|手机版|科学网 ( 京ICP备07017567号-12 )
GMT+8, 2026-2-18 02:14
Powered by ScienceNet.cn
Copyright © 2007- 中国科学报社